产品展示 > LED驱动 > 矽恩微电子有限公司(SN) > SN3910
SN3910
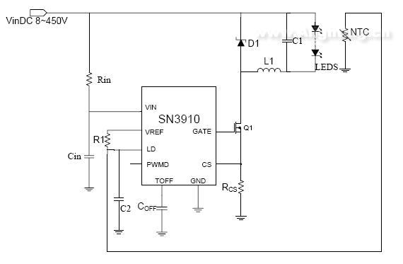
SN3910是一款峰值电流检测降压型LED驱动器,工作在恒定关断时间模式。它允许电压源范围从8VDC到450VDC或110VAC/220VAC驱动高亮度LED。SN3910可以根据PWM信号调整LED亮度,可以接受的PWM控制信号占空比为0 -100%。它还包括一个50-240mV线性调光输入,可用于LED电流线性调整和温度补偿。SN3910采用峰值电流模式控制,该控制器不需要任何环路补偿,便能取得良好的输出电流调节。PWM调光的反应时间由电感电流的上升和下降速率决定的,从而有非常短的上升和下降时间。
特 点
宽输入电压范围:从8VDC到450VDC或110VAC/220VAC
输出电流可达1A
温度补偿功能
恒定关断时间模式
线性和PWM调光
极少的外围器件
应 用
DC/DC或AC/DC恒流LED驱动器
通用恒流源
信号和装饰照明
背光LED驱动器
典型应用电路





