产品展示 > LED驱动 > 美芯晟科技有限公司(MT) > MT7990
MT7990
MT7860
MT7864
MT7865
MT9710B
MT9712BS
MT9712BD
MT9713BD
MT9714BS
MT9714BD
MT7651L
MT7652L
MT7651H
MT7652H
MT7656H
MT7658H
MT7665
MT7990
MT7938
MT7937
MT7939
MT79395S
MT79398
MT9527RF
MT9522LR
MT9513SF
MT9513XF
MT9514SF
MT9514DF
MT9512S
MT9513S
MT9514S
MT9514D
MT9512LS
MT7730H
MT7731H
MT7732H
MT7733H
MT7761SH
MT7762SH
MT7763SH
MT7764SH
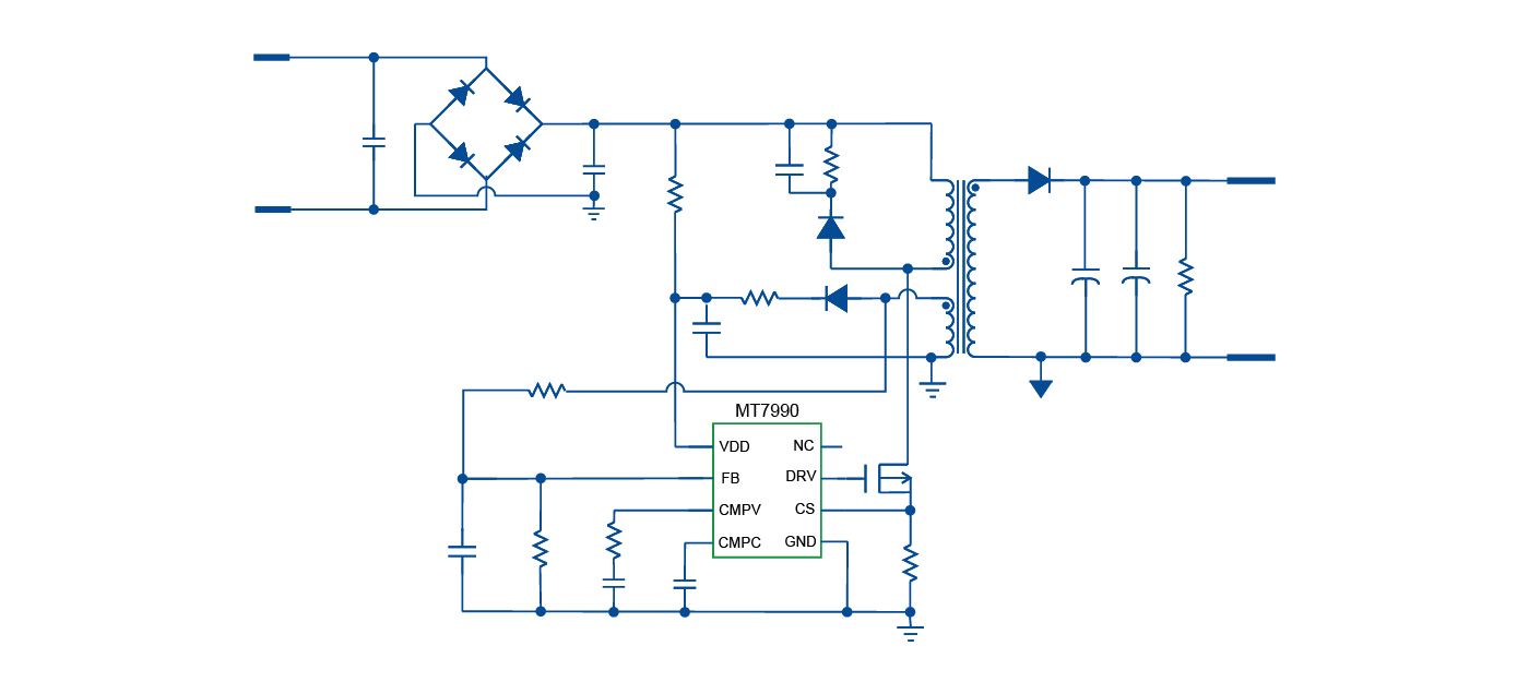
MT7990
MT7990是一款基于隔离反激式恒压开关电源控制器,它内部集成了恒压控制模式和低压限流控制电路,当负载电流在限流值以内时,MT7990控制开关电源输出恒定电压;当负载增大导致输出电压下降时,MT7990控制开关电源工作限定输出电流。
根据负载的情况(轻载、重载等),MT7990自动调节系统进入准谐振(QRM)模式、断续电流(DCM)模式、脉冲频率调制(PFM)模式和打嗝(Hiccup)模式等等。因此扩大了输出负载范围,提高了效率和抗电磁干扰的能力。
MT7990内部集成了多重的保护功能,比如过温保护、过压保护、短路保护等等,提高了可靠性。
产品特性
启动无需内部/外部高压MOS
宽输出负载范围
重载时工作在准谐振模式下降低电磁干扰
精准的输出电压检测和电缆压降补偿
在恒压调制下响应快速
恒压调制下的低纹波输出
多重保护机制
软启动功能
SOP8封装
典型应用
智能供电型LED照明灯
手机、Pads、电动工具等的电池充电器
高功率因子,低纹波LED驱动电源




