产品展示 > LED驱动 > 美芯晟科技有限公司(MT) > MT79395S
MT79395S
MT7860
MT7864
MT7865
MT9710B
MT9712BS
MT9712BD
MT9713BD
MT9714BS
MT9714BD
MT7651L
MT7652L
MT7651H
MT7652H
MT7656H
MT7658H
MT7665
MT7990
MT7938
MT7937
MT7939
MT79395S
MT79398
MT9527RF
MT9522LR
MT9513SF
MT9513XF
MT9514SF
MT9514DF
MT9512S
MT9513S
MT9514S
MT9514D
MT9512LS
MT7730H
MT7731H
MT7732H
MT7733H
MT7761SH
MT7762SH
MT7763SH
MT7764SH
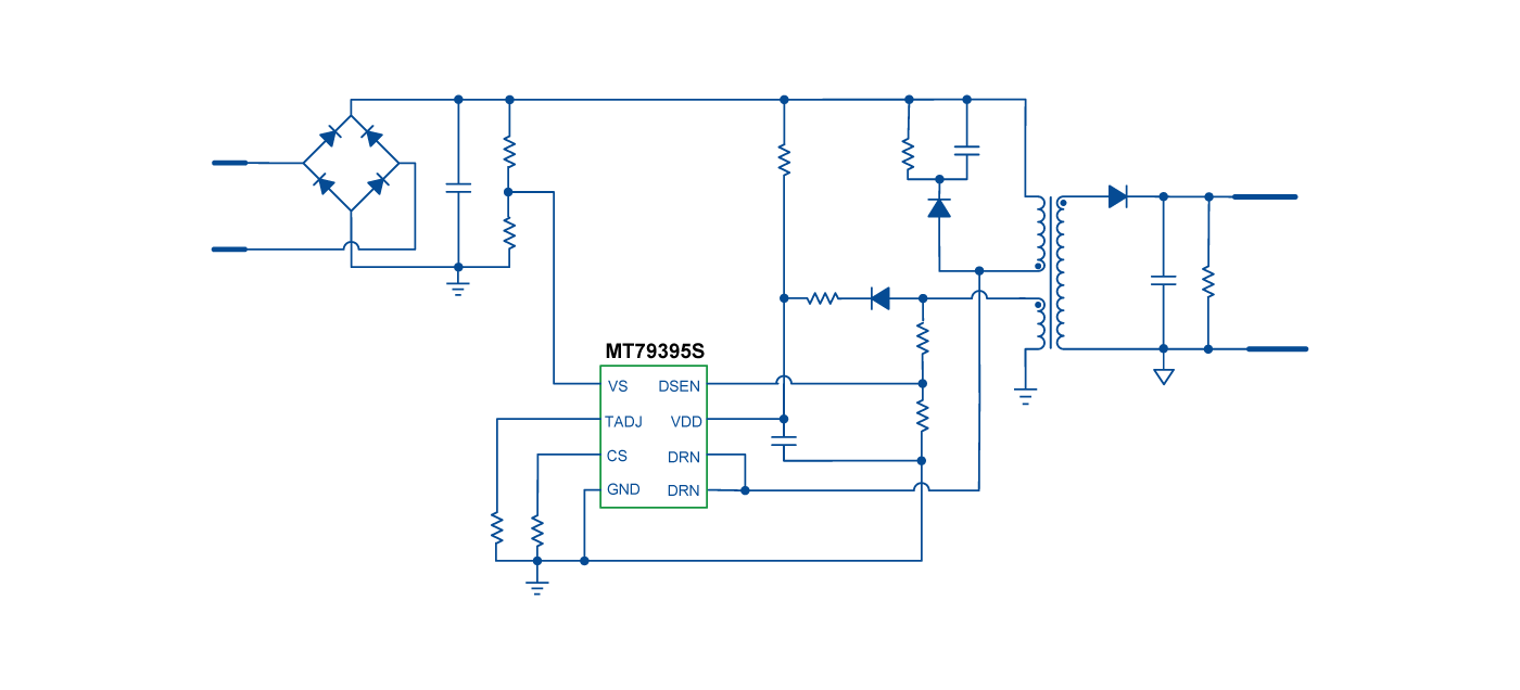
MT79395S
MT79395S是一个单级、高功率因数,原边控制交流转直流LED驱动芯片。MT79395S集成片上功率因数校正(Power Factor Correction,PFC)功能,在临界导通模式下运行,实现了高功率因数并减少功率MOS管开关损耗。采用创新的控制技术,无需光耦及副边感应器件就可以精确地调制LED电流。MT79395S内置650V高压功率管,简化了外围电路。
MT79395S同时实现了各种保护功能,包括输入过压/欠压保护、过流保护(OCP)、输出过压保护(OVP)、输出短路保护(SCP)和过温调节(OTR)等,以确保系统可靠的工作。同时,MT79395S的过温调节设置引脚TADJ,可以通过连接外部电阻来灵活设置温度调节的阈值点。
产品特性
单级有源PFC实现了高功率因数
内置积分器(无外置COMP电容)
内置THD补偿电路
内置线电压补偿
原边感应机制,无需光耦
高精度LED电流:±2%
临界导通模式运行
每周期峰值电流控制
内置650V功率MOSFET
具有各种保护功能以及自动恢复功能:输入过压/欠压保护,过流保护,输出过压/开路保护,输出短路保护
具有过温调节引脚,温度调节阈值可调
具有软启动功能
SOP8封装
典型应用
AC/DC LED驱动
LED信号灯、装饰灯、投光灯、路灯
E27/PAR30/PAR38/GU10等LED灯
LED日光灯




