OB3636AX
OB3636AX
GENERAL DESCRIPTION
OB3636Ax is a flyback power switch with high power factor, low THD and high constant voltage (CV) precision. It can achieve low system cost for an isolated application by primary side control in a single stage converter. It significantly simplifies the CV system design by eliminating the secondary side feedback components and the opto-coupler.
The proprietary CV control scheme is used and the system can achieve high power factor with constant on-time control scheme. Quasi-resonant (QR) operation and clamping frequency greatly improves the system efficiency. The advanced start-up technology is used to meet the fast start-up time requirement.
OB3636Ax offers comprehensive protection including open circuit protection, short circuit protection, over load protection, cycle-by-cycle current limiting, built-in leading edge blanking, VDD under voltage lockout (UVLO), etc.
OB3636Ax is offered in SOP7 and CDFN8-6 package.
FEATURES
n High precision constant voltage regulation
n Primary-side sensing and regulation without TL431 and opto-coupler
n High PF (>0.9)
n Low THD (<10%)
n Fast start-up
n Low system cost and high efficiency
n Quasi-resonant operation
n Short circuit protection
n Open circuit protection
n Cycle-by-cycle current limiting
n Built-in leading edge blanking (LEB)
n VDD under voltage lockout with hysteresis (UVLO)
n VDD over voltage protection
n Over temperature protection (OTP)
n Over load protection (OLP)
n Audio Noise Free
APPLICATIONS
n LED lighting
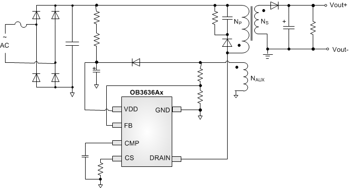
TYPICAL APPLICATION




