OB3330X
OB3330X
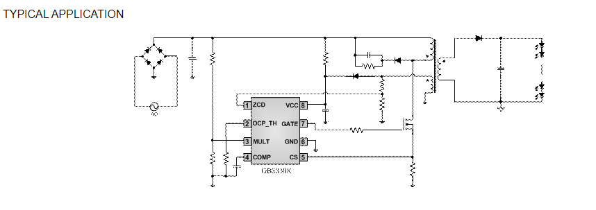
GENERAL DESCRIPTION
The OB3330X is a high power factor, primary side regulation LED controller with advanced features to provide high efficiency control for LED lighting applications.
OB3330X offers an internal start-up timer for stand-alone applications, an analog multiplier for power factor correction (PFC), zero current detectors (ZCD) to ensure transition mode (TM) operation, a current sensing comparator with built-in leading-edge blanking, and a totem pole output.
OB3330X offers good protection coverage including VCC under voltage lockout (UVLO), VCC over voltage protection, load voltage over voltage protection, Level selectable cycle-by-cycle current limiting, over temperature protection, LED open/short circuit protection and gate drive output clamping for external power MOSFET protection.
FEATURES
n Primary-Side Control with Single Stage PFC Topology
n Minimized BOM Count
n Transition Mode (TM) Operation to Achieve High Efficiency
n Analog multiplier for Power Factor Correction
n High Current Accuracy
n Cycle-by-Cycle Current Limiting (OCP)
n Selectable Threshold of OCP
n VCC Over Voltage Protection
n Output Over Voltage Protection
n Over-temperature Protection
n LED Open Circuit Protection
n LED Short Circuit Protection
n Soft-start
n VCC Under Voltage Lockout (UVLO)
n Ultra-low Start-up Current
APPLICATIONS
n Industrial and Commercial LED lighting
n Residential LED lighting




