产品展示 > LED驱动 > 士兰微电子(SL) > 通用LED照明驱动电路 > SDH7520
SDH7520
SDH7520
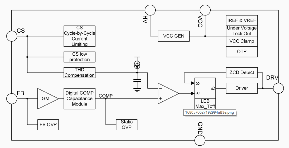
SDH7520是一款高性能、临界导通模式的功率因素校正(PFC)控制器。
SDH7520采用高压供电,并且通过采用MOS管栅极过零检测技术,省去了辅助绕组。
SDH7520采用专利的省COMP电容技术,只需要很少的外围元件,即可实现优异的功率因数校正和恒压输出,极大地降低了系统成本。
SDH7520带有完整的保护功能,例如输出过压保护,CS逐周期过流保护,过热保护等等。
主要特点
单绕组电感升压系统,外围精简
高压启动和供电
栅极过零检测和临界导通模式
固定导通时间控制
专利的闭环控制技术,无需外围补偿网络,防潮湿防漏电
VCC欠压锁定
输出过压保护
CS逐周期过流保护
过热保护





