产品展示 > LED驱动 > 士兰微电子(SL) > 通用LED照明驱动电路 > SDH761XST
SDH761XST
SDH761XST
内置高压启动无VCC电容隔离型LED恒流驱动芯片
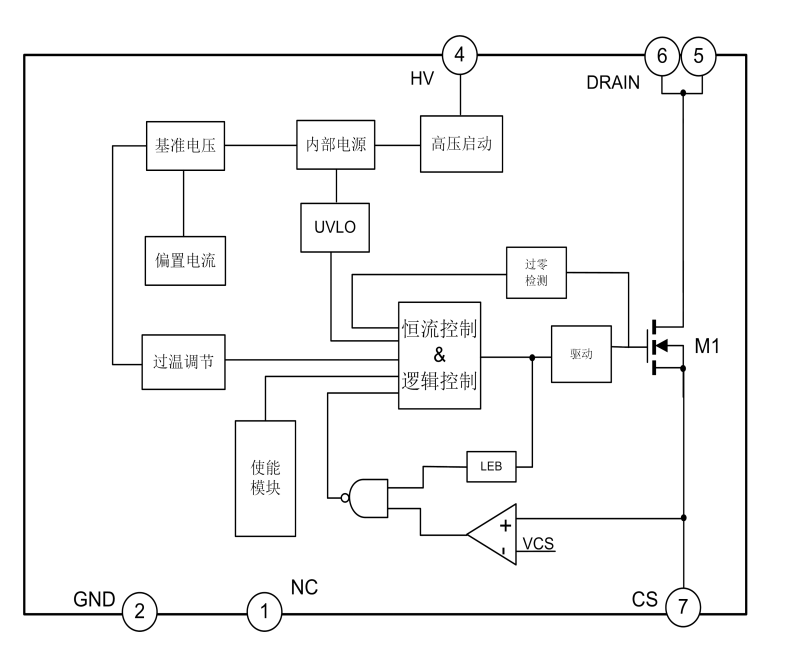
SDH761XST是一款高精度、低成本的原边反馈LED恒流驱动芯片,应用于反激隔离LED照明。
芯片工作在电感电流断续模式,适用于90Vac~265Vac全范围输入电压。
SDH761XST集成高压功率MOS,内置高压启动电路,无需启动电阻和辅助绕组即能实现芯片的自主供电;SDH761XST无需外部VCC电容;极大节省了系统成本。
SDH761XST内部集成多种保护功能,包括过压保护,过热调节等,增强了系统安全性和可靠性。
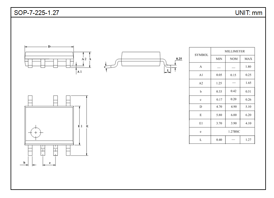
SDH761XST采用SOP-7-225-1.27封装。
主要特点
l ±3%LED输出电流精度
l 内置高压功率MOS
l 内置高压启动模块
l 无需VCC电容
l 无需环路补偿
l LED开路保护
l 高温降电流(降频)
l 无辅助绕组





