产品展示 > LED驱动 > 士兰微电子(SL) > 通用LED照明驱动电路 > SD786XD
SD786XD
SD786XD
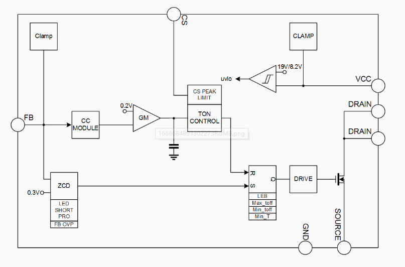
SD786XD是一款低功率因数隔离反激原边恒流LED驱动电路,内置高压功率MOSFET,搭配前级APFC升压电路,实现两级隔离无频闪应用。
SD786XD能够提供精确的恒流控制,工作在临界导通模式。它工作在原边控制模式,可以省去光耦,简化设计,降低成本。
SD786XD带有完整的保护功能,例如LED短路保护,LED开路保护,过温保护,等等。
主要特点
l 原边控制反激系统
l 临界导通模式
l 内置650V高压功率MOSFET
l 前沿消隐
l VCC欠压锁定
l 过温保护
l 逐周期限流
l LED短路保护和LED开路保护





