产品展示 > LED驱动 > 士兰微电子(SL) > 通用LED照明驱动电路 > SDH790XDHN
SDH790XDHN
SDH790XDHN
内置高压MOSFET、高PFC、高恒流精度、非隔离LED照明驱动芯片
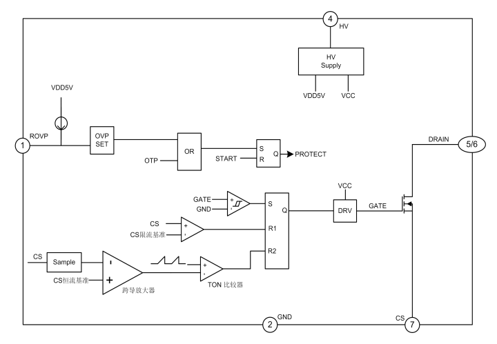
SDH790XDHN是一款专用于非隔离LED驱动的控制芯片,内置高压功率MOSFET和高压JFET。芯片采样电感电流进入内部,并利用内部误差放大器形成闭环反馈网络,从而达到高恒流精度和高输入/输出调整率。同时,芯片自带PFC控制,自动实现全电压范围高PF值。芯片的临界导通模式减小开关损耗,提高系统转换效率。
SDH790XDHN无需外围积分电容状态下,实现高功率因数。
SDH790XDHN无需外围VCC管脚及其对地的VCC电容。
SDH790XDHN利用ROVP管脚对输出过压保护点进行设置。
SDH790XDHN内部集成各种保护功能,包括输出开路保护,输出短路保护,逐周期过流保护,过温保护等。
SDH790XDHN具有超低的启动电流和工作电流,可在全电压输入范围内高效驱动高亮度LED。
主要特点
恒流控制模式(专利)
外围无补偿电容下实现高功率因数(专利)
内置高压供电
无需外围VCC管脚和VCC电容
内置高压功率MOSFET和高压JFET
精确恒定电流(<±3%)供给LED
全电压输入范围PF>0.9
临界导通模式
LED短路保护
LED开路保护
过电流保护
内部高温降电流功能





