产品展示 > LED驱动 > 士兰微电子(SL) > 通用LED照明驱动电路 > SD778XD
SD778XD
SD778XD
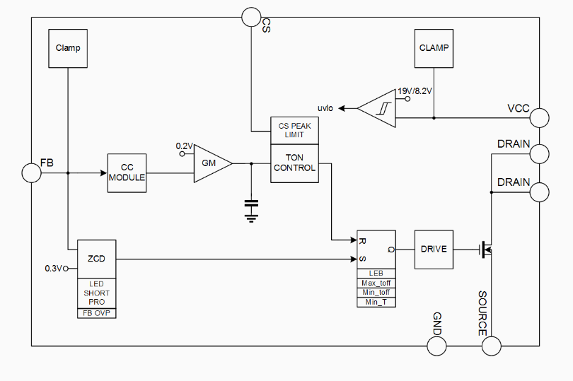
SD778XD是一款低功率因数非隔离降压LED驱动电路,内置高压功率MOSFET,搭配前级APFC升压电路,实现两级无频闪应用。
SD778XD能够提供精确的恒流控制,工作在临界导通模式。
SD778XD带有完整的保护功能,例如LED短路保护,LED开路保护,过温保护,等等。
主要特点
l 非隔离降压拓扑结构
l 临界导通模式
l 内置500V高压功率MOSFET
l 前沿消隐
l VCC欠压锁定
l 过温保护
l 逐周期限流
l LED短路保护和LED开路保护





