产品展示 > LED驱动 > 168体育登陆入口(SQ)
168体育登陆入口(SQ)
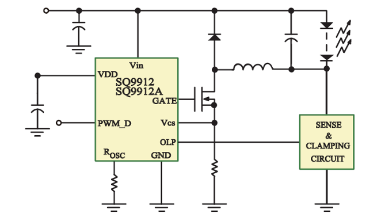
SQ9912
Universal High Brightness LED DriverThe SQ9912 is a PWM high-efficiency LED driver control IC. The
时间:2025-09-26 15:47:46
点击:0
产品详情
Universal High Brightness LED Driver
The SQ9912 is a PWM high-efficiency LED driver control IC. The SQ9912 adds Open-LoopProtection (OLP) feature to SQ9911. The SQ9912 drives LED string with constant current and OLP pin can detect the open load condition and clamps the output voltage at certain level to avoid damage to the output circuit. OLP pin has internal pull-up resistor. The SQ9912 is pin-topin compatible with SQ9911 if OLP pin is left open. SQ9912 has Soft Start to reduce input surge current during cold start. SQ9912 also has pseudo-random oscillator hopping function (Spread Sprectrum) to reduce EMI emmission so that input EMI filter cost can be reduced. Typical oscillator hopping range is approximately 8% around base frquency set by ROSC. SQ9912 allows efficient operation of High Brightness (HB) LEDs from voltage sources ranging from 85VAC up to 265VAC . SQ9912A allows wide range of external MOSFET which has lower RDSON at higher VGS.
FEATURES
● >90% Efficiency
● Universal rectified 85 to 265VAC input range
● Constant-current LED driver
● Applications from a few mA to more than 1A Output
● LED string from one to hundreds of diodes
● PWM Low-Frequency Dimming via Enable pin
● Input voltage surge ratings up to 500V
● Power-on sequence control and Soft Start
● Spread Spectrum to reduce EMI filter Cost
● Open Loop Protection (OLP)
● Internal Thermal Protection (OTP)
● 7.5V MOSFET drive – SQ9912 10V MOSFET drive – SQ9912A
TYPICAL APPLICATIONS
● DC/DC or AC/DC LED Driver application
● RGB Backlighting LED Driver
● Back Lighting of Flat Panel Displays
● General purpose constant current source
● Signage and Decorative LED Lighting
APPLICATION CIRCUIT




