产品展示 > LED驱动 > 168体育登陆入口(SQ)
168体育登陆入口(SQ)
SQ9961BMST
平均模式定电流控制之 LED 驱动控制器SQ9961B 是一款在恒定关断时间模式下工作的平均电流模式控制 LED 驱动器 IC·与 SQ9910 不同,该控制 IC 不会产生峰均误差,因此可大大提高
时间:2025-09-26 16:04:26
点击:0
产品详情
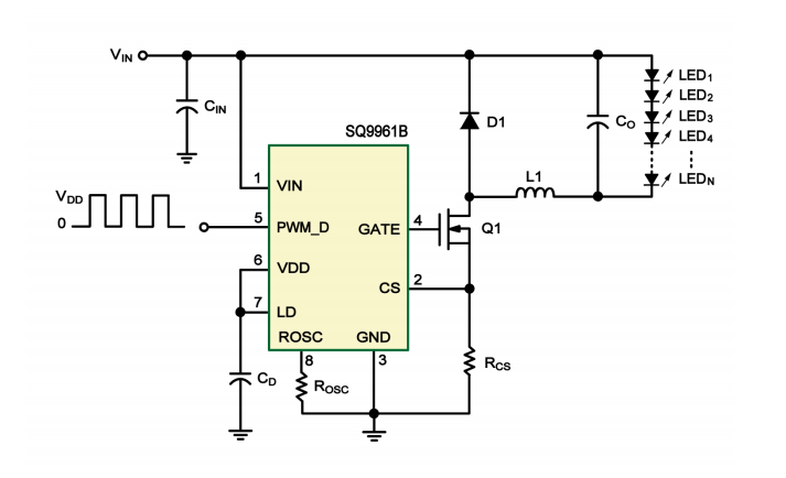
平均模式定电流控制之 LED 驱动控制器
SQ9961B 是一款在恒定关断时间模式下工作的平均电流模式控制 LED 驱动器 IC·与 SQ9910 不同,该控制 IC 不会产生峰均误差,因此可大大提高 LED 电流的精度,线路和负载调节,而无需回路补偿或高端电流检测。LED 输出电流变化在士3% 以内。该器件配有限流比较器,用于打嗝模式输出短路保护。SQ9961B 可以采用 8VDc~500Vpc电源供电。提供PWM 调光输入,可接受外部控制 TTL 兼容信号。输出电流可通过内部 265mV 基准电压源进行编程,或通过0~1.5V调光输入进行外部控制。SQ9961B 与 SQ9910 引脚兼容,可用作许多应用的直接替代产品,以提高LED 电流精度和调节性能。SQ9961B 允许从 85Vc至305Vc的交流电压源有效操作高亮度(HB,High-Brightness LED。LED 串以恒定电流而不是恒定电压驱动,从而提供恒定的光输出和增强的可靠性。输出电流可以在几毫安到超过一安培之间编程。
SQ9961B 采用标准的 8 引脚 SOP 塑料(SOP-8)和耐热增强型 ESOP-8 两种封装。
产品特性
与SQ9910引脚兼容
LED输出电流变化在±3%以内
快速平均电流控制
可编程恒定关断时间切换通过 ROSC引脚
输出短路保护(SCP)打嗝模式(Hiccup Mode
效率大于 90%
通用整流从85VAc到305VAc输入范围
恒流 LED 驱动器
应用从几毫安到超过一安培输出
LED串从一个到数百个二极管
通过PWM D引脚进行PWM低频调光
输入电压浪涌额定值高达500V
符合RoHS标准和无卤素
典型应用
AC-DC 或DC-DC LED 驱动器应用
用于LCD显示屏的LED背光驱动器
通用恒流源
LED 标牌和显示屏
建筑和装饰LED 照明
LED 路灯
应用线路




